Single payment events
This page provides you with a comprehensive guide over single payment events within Optum Connections. It details the entire payment lifecycle, divided into three key phases: Payment Loading, Payment Distribution and Payment Remittance. Each phase is accompanied by specific events that help track and manage the process and status of payments.
Event envelope
Each event request body follows a standardized envelope format for all events. This format ensures that all events follow a standardized structure, making it easier to process and understand them.
| Field | Description | Example |
|---|---|---|
| id | The identifier of the object the event is related to (e.g., batch id, payment id etc.) | 45b93ecf-c718-4255-8485-10228f ca6713 |
| source | The source of the event | https://example.com |
| specVersion | The version of the CloudEvent spec | 1.0 |
| type | The type of event | payment_loading_requested |
| dataContentType | Content type of the data | application/json |
| data | The payload of the event | dynamic JSON object |
| time | The date and time the event was created | 2024-12-02T15:24:40. 6048459Z |
| causationId | The identifier of the triggered event | 134433a2-387d-48b8-9d7e-ddc7af8c705f |
Example:
{
"id": "45b93ecf-c718-4255-8485-10228f ca6713",
"source": "https://example.com",
"specVersion": "1.0",
"type": "payment_loading_requested",
"dataContentType": "application/json",
"data": {
"type": "payment_loading_requested"
},
"time": "2024-12-02T15:24:40. 6048459Z",
"causationId": "134433a2-387d-48b8-9d7e-ddc7af8c705f"
}
NotePlease note that the Data field contains a dynamic JSON object, which can vary depending on the specific event being published.
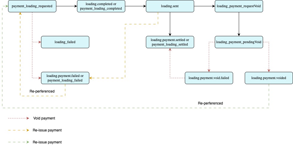
Payment loading events
This is the initial phase of the payment process, where the payment is created and prepared for further actions. During this step, the system validates the payment data and ensures that all required details are in place before moving to the next phase. During this stage you can expect the following events:
| Event Name | Context |
|---|---|
| payment_loading_requested | Triggered when a request to create a payment is initiated |
| payment_loading_completed | Indicates that the payment has been successfully created and is ready for further processing |
| payment_loading_failed | Occurs if the payment creation process encounters an error or validation issue |
| payment_loading_void_requested | Triggered when a request to void the payment is made before completion |
| loading_payment_voided | Confirms that the payment has been successfully voided |
Payment loading requested
The payment_loading_requested event payload contains information about a payment that has requested loading.
payment_loading_requested Body
{
"id": "45b93ecf-c718-4255-8485-10228f ca6713",
"source": "https://example.com",
"specVersion": "1.0",
"type": "payment_loading_requested",
"dataContentType": "application/json",
"data": {
"type": "payment_loading_requested",
"status": "Loading",
"paymentNetwork": {
"id": {
"paymentId": "48dcb7d85a9ccac148c045814ac4e84f",
"networkId": "48dcb7d863d4e2730430c80e7ce2d17d"
},
"applicationId": "OPTUMACH",
"reason": "Enrolled",
"documentUrl": null,
"status": "NotLoaded",
"distributionServices": [],
"currentDistributionService": null
},
"amount": 100.00,
"batchStartTime": "2024-08-08T18:31:57.3774568",
"startTime": "2024-08-08T18:31:59.7569869"
},
"time": "2024-12-02T15:24:40. 6048459Z",
"causationId": "134433a2-387d-48b8-9d7e-ddc7af8c705f",
}payment\_loading\_requested Payload Fields
| Field | Description | Example |
|---|---|---|
| type | The event type | payment_loading_requested |
| status | The status of the payment | Created |
| paymentNetwork | The array of potential payment networks | see above Json object example |
| id | The payment network composite identifier | {"paymentId": "48dcb7d85a9ccac148c045814ac4e84f","networkId": "48dcb7d863d4e2730430c80e7ce2d17d"} |
| paymentId | The payment identifier | 48dcb7d85a9ccac148c045814ac4e84f |
| networkId | The network identifier | 48dcb7d863d4e2730430c80e7ce2d17d |
| applicationId | The name of the network application | OPTUMACH |
| reason | The reason for the payment network selection | Enrolled |
| documentUrl | The document URL | null |
| status | The loading status between the payment and network | NotLoaded |
| distributionServices | The networks associated distribution services | Json object |
| currentDistributionService | The current selected distribution service | null |
| amount | The amount to load | 100 |
| batchStartTime | The start time of the batch | 2024-08-08T18:31:57.3774568 |
| startTime | The start time of the payment loading | 2024-08-08T18:31:59.756986 |
Payment loading completed
The payment_loading_completed event payload contains information about a payment that has requested loading. Almost entirely identical to payment_loading_requested with the main difference being that it does not include the start times or payment status.
payment\_loading\_completed Body
{
"id": "45b93ecf-c718-4255-8485-10228f ca6713",
"source": "https://example.com",
"specVersion": "1.0",
"type": "payment_loading_completed",
"dataContentType": "application/json",
"data": {
"loadingStatus": "Completed",
"paymentNetwork": {
"id": {
"paymentId": "48dcb7d85a9ccac148c045814ac4e84f",
"networkId": "48dcb7d8643b04e20430c80f768e49fe"
},
"applicationId": "MOCKVC",
"reason": "Enrolled",
"documentUrl": null,
"status": "Requested",
"distributionServices": [],
"currentDistributionService": null
},
"type": "payment_loading_completed"
},
"time": "2024-08-08T18:32:00.5282691Z",
"causationId": "134433a2-387d-48b8-9d7e-ddc7af8c705f",
}payment\_loading\_completed Payload Fields
| Field | Description | Example |
|---|---|---|
| type | The event type | payment_loading_completed |
| loadingStatus | The loading status of the payment | Completed |
| paymentNetwork | The array of potential payment networks | see above Json object example |
| id | The payment network composite identifier | {"paymentId": "48dcb7d85a9ccac148c045814ac4e84f","networkId": "48dcb7d863d4e2730430c80e7ce2d17d"} |
| paymentId | The payment identifier | 48dcb7d85a9ccac148c045814ac4e84f |
| networkId | The network identifier | 48dcb7d863d4e2730430c80e7ce2d17d |
| applicationId | The name of the network application | OPTUMACH |
| reason | The reason for the payment network selection | Enrolled |
| documentUrl | The document URL | null |
| status | The loading status between the payment and this network | Requested |
| distributionServices | The networks associated distribution services | Json object array |
| currentDistributionService | The current selected distribution service for this network | null |
| amount | The amount to load | 100 |
Payment loading void requested
The payment_loading_void_requested event payload contains information about a payment requesting a void with the payment network.
payment\_loading\_void\_requested Body
{
"id": "45b93ecf-c718-4255-8485-10228f ca6713",
"source": "https://example.com",
"specVersion": "1.0",
"type": "payment_loading_requested",
"dataContentType": "application/json",
"time": "2024-12-02T15:24:40. 6048459Z",
"data": {
"loadingStatus": "VoidRequested",
"paymentNetwork": {
"id": {
"paymentId": "48dcb899b151bf501fdec5f76bd16ccc",
"networkId": "48dcb899b5b6720d5e4039427c8d8410"
},
"applicationId": "OPTUMACH",
"reason": "Enrolled",
"documentUrl": "http://optum-document-url/api/issue/v1/file/48dcb899b151bf501fdec5f76bd16ccc.pdf",
"status": "Completed",
"distributionServices": [
{
"id": {
"paymentNetworkId": "48dcb899b5b6720d5e4039427c8d8410",
"serviceId": "48dcb899b62c43445e4039434d8f7c90"
},
"applicationId": "MOCKFAX",
"reason": "Enrolled",
"distributionReferenceId": "beb005cd-bdc6-4543-87b2-3f7c72bff820",
"status": "Completed"
}
],
"currentDistributionService": {
"id": {
"paymentNetworkId": "48dcb899b5b6720d5e4039427c8d8410",
"serviceId": "48dcb899b62c43445e4039434d8f7c90"
},
"applicationId": "MOCKFAX",
"reason": "Enrolled",
"distributionReferenceId": "beb005cd-bdc6-4543-87b2-3f7c72bff820",
"status": "Completed"
}
},
"type": "payment_loading_void_requested",
"dateTime": "0001-01-01T00:00:00",
"amount": 1754.98,
"action": "VoidRequested",
"actionDescription": "UserRequestSendback"
},
"causationId": "134433a2-387d-48b8-9d7e-ddc7af8c705f",
}payment\_loading\_void\_requested Payload Field
| Field | Description | Example |
|---|---|---|
| loadingStatus | The status of the loading process | VoidRequested |
| paymentNetwork | The data about the payment network | see above Json object example |
| id | The payment network composite identifier | {"paymentId": "48dcb7d85a9ccac148c045814ac4e84f","networkId": "48dcb7d863d4e2730430c80e7ce2d17d"} |
| paymentId | The payment identifier | 48dcb7d85a9ccac148c045814ac4e84f |
| networkId | The network identifier | 48dcb7d863d4e2730430c80e7ce2d17d |
| applicationId | The name of the network application | OPTUMACH |
| reason | The reason for the payment network selection | Enrolled |
| documentUrl | The document URL | http://optum-document-url/api/issue/v1/file/48dcb899b151bf501fdec5f76bd16ccc.pdf |
| status | The loading status between the payment and this network | Completed |
| distributionServices | The networks associated distribution services | See above Json object |
| currentDistributionService | The current selected distribution service for this network | See above Json object |
| type | The event type | payment_loading_void_requested |
| dateTime | The timestamp | 0001-01-01T00:00:00 |
| amount | The amount to void | 1754.98 |
| action | The action taken on the payment | VoidRequested |
| actionDescription | A description of the action (in this case, the reason for the void) | UserRequestSendbac |
Payment Loading Voided
The payment_loading_voided event payload contains information about a payment being voided with the payment network.
payment\_loading\_voided Body
{
"id": "45b93ecf-c718-4255-8485-10228f ca6713",
"source": "https://example.com",
"specVersion": "1.0",
"type": "payment_loading_voided",
"dataContentType": "application/json",
"time": "2024-12-02T15:24:40. 6048459Z",
"data": {
"loadingStatus": "Voided",
"paymentNetwork": {
"id": {
"paymentId": "48dcb899b151bf501fdec5f76bd16ccc",
"networkId": "48dcb899b5b6720d5e4039427c8d8410"
},
"applicationId": "MOCKVC",
"reason": "Enrolled",
"documentUrl": "http://optum-document-url/api/issue/v1/file/48dcb899b151bf501fdec5f76bd16ccc.pdf",
"status": "VoidRequested",
"distributionServices": [
{
"id": {
"paymentNetworkId": "48dcb899b5b6720d5e4039427c8d8410",
"serviceId": "48dcb899b62c43445e4039434d8f7c90"
},
"applicationId": "MOCKFAX",
"reason": "Enrolled",
"distributionReferenceId": "beb005cd-bdc6-4543-87b2-3f7c72bff820",
"status": "Completed"
}
],
"currentDistributionService": {
"id": {
"paymentNetworkId": "48dcb899b5b6720d5e4039427c8d8410",
"serviceId": "48dcb899b62c43445e4039434d8f7c90"
},
"applicationId": "MOCKFAX",
"reason": "Enrolled",
"distributionReferenceId": "beb005cd-bdc6-4543-87b2-3f7c72bff820",
"status": "Completed"
}
},
"type": "payment_loading_voided",
"availableBalance": 0.0,
"previousAvailableBalance": 1754.98,
"action": "PaymentVoided",
"actionDescription": "UserRequestSendback",
"dateTime": "0001-01-01T00:00:00"
},
"causationId": "134433a2-387d-48b8-9d7e-ddc7af8c705f",
}payment\_loading\_voided Payload Fields
| Field | Description | Example |
|---|---|---|
| loadingStatus | The status of the loading process | Voided |
| paymentNetwork | The data about the payment network | see above Json object example |
| id | The payment network composite identifier | {"paymentId": "48dcb7d85a9ccac148c045814ac4e84f","networkId": "48dcb7d863d4e2730430c80e7ce2d17d"} |
| paymentId | The payment identifier | 48dcb7d85a9ccac148c045814ac4e84f |
| networkId | The network identifier | 48dcb7d863d4e2730430c80e7ce2d17d |
| applicationId | The name of the network application | OPTUMACH |
| reason | The reason for the payment network selection | Enrolled |
| documentUrl | The document URL | http://optum-document-url/api/issue/v1/file/48dcb899b151bf501fdec5f76bd16ccc.pdf |
| status | The loading status between the payment and this network | VoidRequested |
| distributionServices | The networks associated distribution services | See above Json object |
| currentDistributionService | The current selected distribution service for this network | See above Json object |
| type | The event type | payment_loading_voided |
| availableBalance | The available balance on the payment (should be 0.00 if voided) | 0.0 |
| previousAvailableBalance | The previous available balance on the payment (should be the amount voided) | 1754.98 |
| action | The action taken on the payment | PaymentVoided |
| actionDescription | A description of the action (in this case, the reason for the void) | UserRequestSendback |
| dateTime | The timestamp | 0001-01-01T00:00:00 |
Payment Loading Failed
The payment_loading_failed event payload contains information about a batch that has been created. Almost entirely identical to payment_loading_requested with the main difference being that it includes an error message and error code.
payment\_loading\_failed Body
{
"id": "45b93ecf-c718-4255-8485-10228f ca6713",
"source": "https://example.com",
"specVersion": "1.0",
"type": "payment_loading_failed",
"dataContentType": "application/json",
"time": "2024-12-02T15:24:40. 6048459Z",
"data": {
"loadingStatus": "Failed",
"paymentNetwork": {
"id": {
"paymentId": "48dcb7d85a9ccac148c045814ac4e84f",
"networkId": "48dcb7d863d4e2730430c80e7ce2d17d"
},
"applicationId": "MOCKACH",
"reason": "Enrolled",
"documentUrl": null,
"status": "Requested",
"distributionServices": [],
"currentDistributionService": null
},
"type": "payment_loading_failed",
"errorMessage": "Account does not exist.",
"errorCode": "ERR3024"
},
"causationId": "134433a2-387d-48b8-9d7e-ddc7af8c705f",
}payment\_loading\_failed Payload Fields
| Field | Description | Example |
|---|---|---|
| type | The event type | payment_loading_failed |
| paymentNetwork | The array of potential payment networks | see above Json object example |
| id | The payment network composite identifier | {"paymentId": "48dcb7d85a9ccac148c045814ac4e84f","networkId": "48dcb7d863d4e2730430c80e7ce2d17d"} |
| paymentId | The payment identifier | 48dcb7d85a9ccac148c045814ac4e84f |
| networkId | The network identifier | 48dcb7d863d4e2730430c80e7ce2d17d |
| applicationId | The name of the network application | OPTUMACH |
| reason | The reason for the payment network selection | Enrolled |
| documentUrl | The document URL | null |
| status | The loading status between the payment and this network | NotLoaded |
| distributionServices | The networks associated distribution services | Json object |
| currentDistributionService | The current selected distribution service for this network | null |
| amount | The amount to load | 100 |
| errorMessage | The message of the error | Account does not exist. |
| errorCode | The error code | ERR3024 |
Payment Document Distribution Events
This phase involves sending the payment and/or accompanying documentation to the recipient. The system ensures that funds and required documents are delivered appropriately, handling potential issues or retries. During this stage you can expect the following events:
| Event Name | Context |
|---|---|
| payment_document_distribution_requested | Indicates that the distribution of payment and/or documentation has been initiated |
| payment_document_distribution_attempted | Triggered when the system attempts to distribute the payment or documentation |
| payment_document_distribution_held | Occurs if the distribution is temporarily paused or placed on hold |
| payment_document_distribution_released | Triggered when a previously held distribution is resumed and processed |
| payment_document_distribution_completed | Confirms that the distribution has been successfully completed |
| payment_document_distribution_retried | Indicates that the system is retrying the distribution after a failure or interruption |
Payment Document Distribution Requested
The payment_document_distribution_requested event payload contains information about a payment that has requested document distribution.
payment\_document\_distribution\_requested Body
{
"id": "45b93ecf-c718-4255-8485-10228f ca6713",
"source": "https://example.com",
"specVersion": "1.0",
"type": "payment_document_distribution_requested",
"dataContentType": "application/json",
"time": "2024-12-02T15:24:40. 6048459Z",
"data": {
"status": "DocumentsDistributing",
"documentDistributionStatus": "Requested",
"documentUrl": "http://optum-payments-issuing-api:8080/api/issue/v1/file/48dcb7d85a9ccac148c045814ac4e84f.pdf",
"distribution": {
"id": {
"paymentNetworkId": "48dcb7d8643b04e20430c80f768e49fe",
"serviceId": "48dcb7d864bbb6870430c810781e85a8"
},
"applicationId": "MOCKFAX",
"reason": "Enrolled",
"distributionReferenceId": "86209274-e412-437c-a96a-ee6e754244ab",
"status": "Requested"
},
"type": "payment_document_distribution_requested"
},
"causationId": "134433a2-387d-48b8-9d7e-ddc7af8c705f",
}payment\_document\_distribution\_requested Payload Fields
| Field | Description | Example |
|---|---|---|
| status | The status of the payment | DocumentsDistributing |
| documentDistributionStatus | The status of the document distribution | Requested |
| documentUrl | The Url of the consolidated documents | http://optum-document-url/api/issue/v1/file/48dcb7d85a9ccac148c045814ac4e84f.pdf |
| distribution | The distribution data | see above json example |
| id | The composite identifier of the distribution (paymentNetworkId, serviceId) | {"paymentNetworkId": "48dcb7d8643b04e20430c80f768e49fe","serviceId": "48dcb7d864bbb6870430c810781e85a8"} |
| paymentNetworkId | The payment network identifier | 48dcb7d8643b04e20430c80f768e49fe |
| serviceId | The distribution service identifier | 48dcb7d864bbb6870430c810781e85a8 |
| applicationId | The name of the distribution application | FAX |
| reason | The reason for the distribution selection | Enrolled |
| distributionReferenceId | The distribution reference identifier | 86209274-e412-437c-a96a-ee6e754244ab |
| status | The status of the distribution with this specific distribution service | Requested |
| type | The event type | payment_document_distribution_requested |
Payment Document Distribution Attempted
The payment_document_distribution_attempted event payload contains information about a payment that has attempted document distribution.
payment\_document\_distribution\_attempted Body
{
"id": "45b93ecf-c718-4255-8485-10228f ca6713",
"source": "https://example.com",
"specVersion": "1.0",
"type": "payment_document_distribution_attempted",
"dataContentType": "application/json",
"time": "2024-12-02T15:24:40. 6048459Z",
"data": {
"documentDistributionStatus": "NotDistributed",
"type": "payment_document_distribution_attempted"
},
"causationId": "134433a2-387d-48b8-9d7e-ddc7af8c705f",
}payment\_document\_distribution\_attempted Payload Fields
| Field | Description | Example |
|---|---|---|
| documentDistributionStatus | The status of the document distribution | NotDistributed |
| type | The event type | payment_document_distribution_attempted |
Payment Document Distribution Held
The payment_document_distribution_held event payload contains information about a payment that has held its document distribution.
payment\_document\_distribution\_held Body
{
"id": "45b93ecf-c718-4255-8485-10228f ca6713",
"source": "https://example.com",
"specVersion": "1.0",
"type": "payment_document_distribution_held",
"dataContentType": "application/json",
"time": "2024-12-02T15:24:40. 6048459Z",
"data": {
"documentDistributionStatus": "Held",
"type": "payment_document_distribution_held"
},
"causationId": "134433a2-387d-48b8-9d7e-ddc7af8c705f",
}payment\_document\_distribution\_held Payload Fields
| Field | Description | Example |
|---|---|---|
| documentDistributionStatus | The status of the document distribution | Held |
| type | The event type | payment_document_distribution_held |
Payment Document Distribution Released
The payment_document_distribution_released event payload contains information about a payment that has released the hold on its document distribution.
payment\_document\_distribution\_released Body
{
"id": "45b93ecf-c718-4255-8485-10228f ca6713",
"source": "https://example.com",
"specVersion": "1.0",
"type": "payment_document_distribution_released",
"dataContentType": "application/json",
"time": "2024-12-02T15:24:40. 6048459Z",
"data": {
"documentDistributionStatus": "Released",
"type": "payment_document_distribution_released"
},
"causationId": "134433a2-387d-48b8-9d7e-ddc7af8c705f",
}payment\_document\_distribution\_released Payload Fields
| Field | Description | Example |
|---|---|---|
| documentDistributionStatus | The status of the document distribution | Released |
| type | The event type | payment_document_distribution_released |
Payment Document Distribution Completed
The payment_document_distribution_completed event payload contains information about a payment that has completed document distribution.
payment\_document\_distribution\_completed Body
{
"id": "45b93ecf-c718-4255-8485-10228f ca6713",
"source": "https://example.com",
"specVersion": "1.0",
"type": "payment_document_distribution_completed",
"dataContentType": "application/json",
"time": "2024-12-02T15:24:40. 6048459Z",
"data": {
"documentDistributionStatus": "Completed",
"type": "payment_document_distribution_completed"
},
"causationId": "134433a2-387d-48b8-9d7e-ddc7af8c705f"
}payment\_document\_distribution\_completed Payload Fields
| Field | Description | Example |
|---|---|---|
| documentDistributionStatus | The status of the document distribution | Completed |
| type | The event type | payment_document_distribution_completed |
Payment Document Distribution Retried
The payment_document_distribution_retried event payload contains information about a payment that has retried document distribution.
payment\_document\_distribution\_retried Body
{
"id": "45b93ecf-c718-4255-8485-10228f ca6713",
"source": "https://example.com",
"specVersion": "1.0",
"type": "payment_document_distribution_retried",
"dataContentType": "application/json",
"time": "2024-12-02T15:24:40. 6048459Z",
"data": {
"documentDistributionStatus": "NotDistributed",
"type": "payment_document_distribution_retried"
},
"causationId": "134433a2-387d-48b8-9d7e-ddc7af8c705f"
}payment\_document\_distribution\_retried Payload Fields
| Field | Description | Example |
|---|---|---|
| documentDistributionStatus | The status of the document distribution | NotDistributed |
| type | The event type | payment_document_distribution_retried |
Payment Remittance Events
This is the stage of the payment process where detailed remittance documents, such as the Explanation of Benefits (EOB), are prepared and made available. During this stage you can expect the following events:
Event Name | Context |
|---|---|
Remittance data has been saved, and remittance documents can be generated. Note: Remittance document generation for the first time is dynamic. | |
Confirms that the remittance document has been successfully created | |
Occurs if the remittance generation process encountered an error |
Payment Remittance Ready
The payment_remittance_ready event payload contains information that the remittance documents are ready to be generated.
payment\_remittance\_ready Body
{
"id": "45b93ecf-c718-4255-8485-10228f ca6713",
"source": "https://example.com",
"specVersion": "1.0",
"type": "payment_remittance_ready",
"dataContentType": "application/json",
"time": "2024-12-02T15:24:40. 6048459Z",
"data": {
"type": "payment_remittance_ready",
"batchId": "48dd0ae9eb2715d5656638e42ce31843",
"paymentAmount": 1754.98
},
"causationId": "134433a2-387d-48b8-9d7e-ddc7af8c705f",
}payment\_remittance\_ready Payload Fields
| Field | Description | Example |
|---|---|---|
| type | The event type | payment_remittance_ready |
| batchId | The Id for the batch | 48dd0ae9eb2715d5656638e42ce31843 |
| paymentAmount | The amount of the payment | 1754.98 |
Payment Remittance Generated
The payment_remittance_generated event contains information about the generated remittance document.
payment\_remittance\_generated Body
{
"id": "45b93ecf-c718-4255-8485-10228f ca6713",
"source": "https://example.com",
"specVersion": "1.0",
"type": "payment_remittance_generated",
"dataContentType": "application/json",
"time": "2024-12-02T15:24:40. 6048459Z",
"data": {
"type": "payment_remittance_generated",
"paymentAmount": 1754.98,
"timestamp": "0001-01-01T00:00:00",
"documents": [
{
"documentUrl": "http://optum-payments-issuing-api:8080/api/issue/v1/file/48dcfeb2e5f6932466be694d6819873e.pdf",
"documentType": "REMITTANCE"
}
],
"batchId": "48dcfeb2e5f6746c66be694c7e9086f9",
"paymentId": "48dcfeb2e5f6932466be694d6819873e"
},
"causationId": "134433a2-387d-48b8-9d7e-ddc7af8c705f"
}payment\_remittance\_generated Fields
| Field | Description | Example |
|---|---|---|
| type | The event type | payment_remittance_generated |
| paymentAmount | the payment amount | 100.00 |
| dateTime | The timestamp | 0001-01-01T00:00:00 |
| documents | The remittance documents that were generated | see above Json |
| batchId | The batch identifier asscoiated with the payment | "48dcfeb2e5f6746c66be694c7e9086f9" |
| paymentId | The payment identifier | "48dcfeb2e5f6932466be694d6819873e" |
Payment Remittance Failed
The payment_remittance_failed event payload contains information that the remittance proccess has failed.
payment\_remittance\_failed Body
{
"id": "45b93ecf-c718-4255-8485-10228f ca6713",
"source": "https://example.com",
"specVersion": "1.0",
"type": "payment_remittance_failed",
"dataContentType": "application/json",
"time": "2024-12-02T15:24:40. 6048459Z",
"data": {
"type": "payment_remittance_failed"
},
"causationId": "134433a2-387d-48b8-9d7e-ddc7af8c705f"
}payment\_remittance\_failed Payload Fields
| Field | Description | Example |
|---|---|---|
| type | The event type | payment_remittance_failed |
Updated 9 months ago
